Back to projects

Prototype

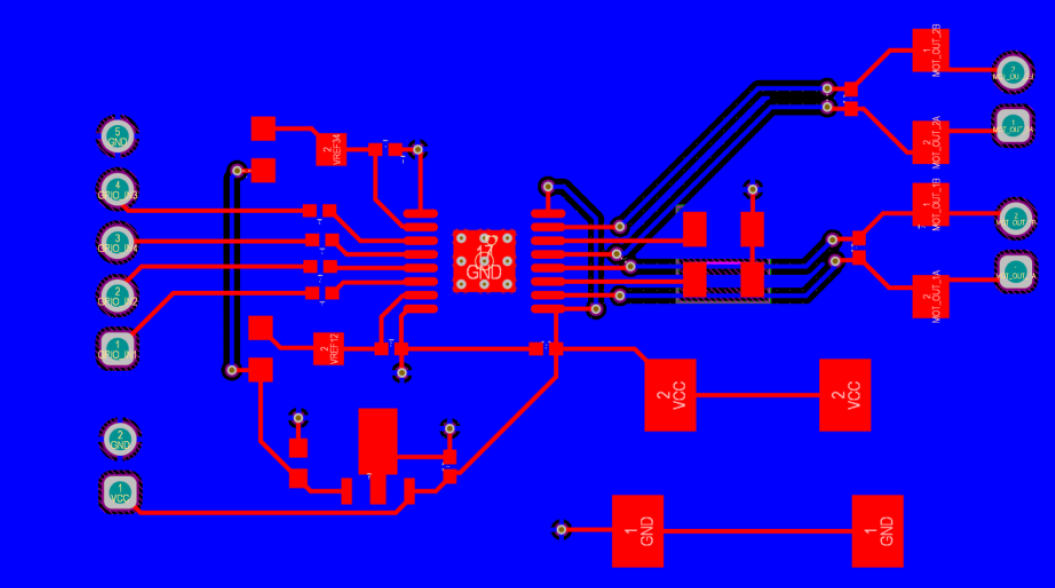
Dual Motor Driver Board

PCB design, motor control, power electronics

Compact 30V dual DC motor driver PCB based on the A495 dual full-bridge IC.

Designed a simple DC motor driver in Altium Designer to run from a 30V input and drive two independent motors at ~1A each. The design follows Altium's educational reference with changes for general use, a compact footprint, and full SMD assembly intended for reflow. Logical inputs via 2.54 mm headers and PWM control handle direction, braking, and low-power modes.

The board is powered by the A495 dual full-bridge driver (up to 40V, 2A peak) and uses recommended bulk and decoupling capacitors plus 0.25 ohm sense resistors. Input protection uses 33 ohm series resistors, while VREF trimmer potentiometers set current per motor. Motor outputs include capacitors and TVS diodes to suppress ESD and flyback transients.

Highlights

  • 30V dual-motor driver with compact SMD layout
  • A495-based full-bridge control with PWM direction and braking
  • Protection and filtering for reliable motor operation

Tools and Methods

  • Altium Designer
  • A495 dual full-bridge driver
  • SMD reflow assembly
  • PWM control
  • 2.54 mm header I/O

Images

Scroll to view